Some People Would Rather Watch a Train Wreck Than Prevent One – Even Those On The Train

By David Horrigan

OK, so this month we have a new quasi-war in Europe, a waning pandemic, an insidiously crumbling economy, a criminal re-aspiring to be the leader of the free world and meteorites closely passing by earth with the caption “Sorry we thought it was going to hit the earth but we miscalculated and its apparently not.” Oh and duck, here comes that monkey pox.

Sigh! 

But these events are just noise. More distractions from the ONE AND ONLY   issue we have at hand – Climate Change –  or more specifically Global Warming. 

That’s the point, we only have only one problem. Those that caused the problem would rather you focused on something else like war or disease or the price of gas. But those noise makers know what caused the problem in the first place. They did. And they will look like bad guys if you focus on fossil fuel societal corruption. One by one they will raise their hands and yell “don’t look at me, I didn’t have anything to do with Climate Warming.”

And those guys don’t believe that there will be anything of value left after they are gone anyway. So why not rape and pillage and generate chaos for the sake of PR and one’s reputation as a power creep.

Ignore them. 

It actually takes less work to fix the broken world than it does to fix these clowns. 

And especially ignore the seeds of propaganda they sow. Like the 2º Celsius number that they promote. People think that 2º is as high as it will go. No, it will go a lot higher. The original 2º was the number at which we could turn it all around. After 2º we will get uncomfortable – very uncomfortable. Or at least those of us who survive (those wearing space suits?) will. Recently an exoplanet went through testing and the temperatures and wind were pretty dramatic. 

A quote from the Daily Mail (UK) on a newly tested exoplanet…”But on WASP-121b, sustained by winds that whip the atoms around the planet at more than 11,000 miles per hour.

Researchers found its day side ranges from 4,040°F (2,500 Kelvin) at its deepest observable layer, to 5,840°F (3,500 Kelvin) in its topmost layers. 

The night side ranged from 2,780°F (1,800) Kelvin at its deepest layer, to 2,240°F (1,500 Kelvin) in its upper atmosphere.” “there it rains titanium and gemstones.”

Earth won’t get that hot anytime soon but at 115ºF humans don’t function very well and neither do power grids or air conditioners. And humans don’t tolerate breathing high levels of methane and CO2 and eating moldy food or drinking contaminated water that costs more than a 5 gallon container of gas. 

All that other news is just chaos! And it doesn’t help with the primary problem, man-made climate change.

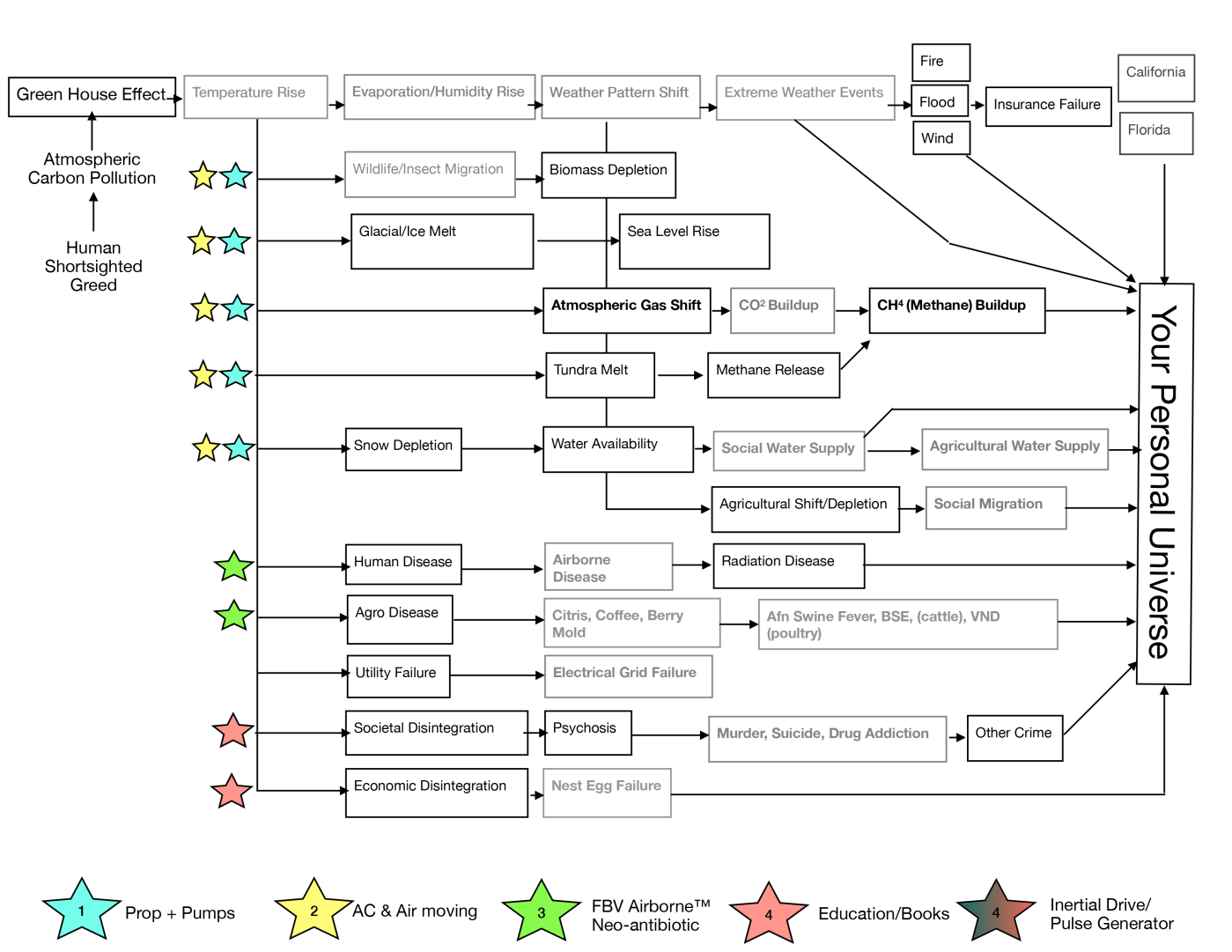
Here is what you actually need to know. We can still fix this. Here is the proper outlook. Ignore the chaos merchants. Direct your attention toward the source of the situation and that situation is world wide warming caused by an accumulation of atmospheric pollution (See the illustration). 

I would also like to direct your attention to the stars in the above diagram. Each one links to or references a major breakthrough in technology.

The blue star links to data on moving water in high volumes including ship propellers. Fourteen medium-sized oil tankers generate more pollution than all the cars in the world! The SolidWater™ ship propeller is five times as efficient as a traditional rotating propeller. That means ⅕ the fuel burned for the same performance. With testing, tooling, distribution,& marketing etc., it will take us 8—10 years to make a significant climate shift in this field. We will manufacture three models and license the rest for specialty props for submarines, submersibles, etc.

The yellow star links to the same technology only for moving air called the SolidAire™ fan. It applies to air conditioning, carbon capture and even bush fire extinguishing. Air moving (air-conditioning) is the single largest consumer of energy in the world. The SolidAire™ technology discharges a laminar flow that is eight times as efficient as traditional rotating fans. It will take us 9—10 years to influence climate change significantly. We plan to license this technology to worthy or qualified manufacturers of air conditioning and other air-moving devices.   

The green star links to information on our therapeutic treatment for airborne disease. FBV (Fungus, Bacteria, Virus) Airborne™ has human applications as well as agricultural crop and livestock use. It terminates the pathogen and its infections nearly instantly. Some of the pathogens that the technology has been tested against (in many cases by federal govt. agencies) are listed on the graph. It should be noted that many of the pathogens listed are FDA Fast-track diseases and may qualify for Accelerated Approval, Breakthrough Therapy, and Priority Review. The technology has other market access models that may have lesser FDA regulatory requirements as the actives have already been pre-approved by Monograph, an FDA pre-approved list of actives suitable for over-the-counter sales. Already approved as safe & effective. 

The pink star problems are addressed primarily through education. In some cases lack of hope, ethics, prediction and inter-cultural harmonization and conflict thwart the aspirations of the Great Doer’s who populate this country. 

The first of these is Fixing Broken Love a well-tested book designed to repair or recover the ability to experience love. With twenty testers of assorted age and backgrounds, most of those testers experienced life-changing results. Two testers got married soon after reading the book and four of the testers had children shortly after. The book is ready for sale when the site is up

The second book in the series is Alternatives To Dieing wherein I discus the eight alternatives to death as an end. The eight Alternatives to Dying are:

Keep on GoingYou could choose to reincarnate

Become a ConsultantYou could opt to become a guardian or helpful ancestor

Hang Around­You might try your next stage as a ghost

Move to a Better NeighborhoodYou could spend part of eternity in heaven or nirvana.

Broaden your HorizonsYou might try experiencing parallel lives and universes. Yea, I’m not kidding

Move in with Your KidsYou could actually become a loved one or another person.

Reality HopYou could travel to a whole different dimension of existence.

Create As You GoOr you could custom-design your own alternative.

Wether merging with or expanding ones sphere of responsibility and sense of humanity, one is shown the clues that that indicate the particular path you are on and shows the relationship one has to other alternatives and how to shift tracks to a more preferred alternative. Ultimately the book shows one how we are all interconnected and have essentially similar destinies. It also clearly illustrates how cool humans are and how others relate to our own creative abilities. 

The third book is called Reversing The Rise in Moronism in America. I, don’t know if you have noticed but dissolving or dissipating IQs is a bit of a problem in this country. Cashiers are no longer counting change, I had one cashier hand me a fistful of cash and shrug her shoulders. And drivers? Well, you know what I’m talking about. And, it’s all fixable and not by spending a $100,000 on an ineffective or glib education. 

The book walks one through what might be diminishing your personal IQ and how to repair it, assuming you would like it to be repaired. Included in the book is a formula of nutrients that will raise your IQ. It takes about a month to see any dramatic change. Senior moments are the first to go. After about a month and a half I started to see the later phases of situational evolution or situational outcome. Before the treatment I could see three or four sequential results out, but after three months of treatment that had expanded out to ten or twelve sequential outcomes. The result was a lot of giggling at seeing unforeseen results and solutions to chronic and common problems.   

Part of the education program is a couple of nutritional solutions that resolve two of the most socially inhibiting diseases, pre-diabetes and the afore-mentioned diminishing IQs that deflect ones focus away from success as part of our race toward survival. 

The solutions will come as a vitamin-enhanced bottled water in a six oz. container. The one for pre-diabetes will be called SweetArt™ (lowers blood sugar and A1C) and the one for raising IQ will be called SmartyPants™. They are intended to be distributed at schools of all levels at minimal cost to the students. 

More information will follow. 

3 thoughts on “Some People Would Rather Watch a Train Wreck Than Prevent One – Even Those On The Train

Add yours

    1. Susan, the books will be released after the Admiral Fluidics funding round is complete. We are in the process of doing that. They will be released one month apart starting with Fixing Broken Love then Alternatives to dying, then Defeating the Rise of Moronism in America. I will let you know when they are available.

      Like

Leave a comment

Blog at WordPress.com.

Up ↑